用自己的方式去旅游
纵情山水间,心游城市外。
400-9013-889
在线留言
首页
旅游套餐
云南
北京
港澳
内蒙草原
新疆
西安
泰国
旅游攻略
旅游问答
在线留言
付款方式
公司简介
公司简介
客服团队
联系我们
联系我们
游客好评
当前位置:
网站首页
>
旅游套餐
>
三峡
云南
北京
港澳
内蒙草原
新疆
西安
泰国
三峡人家+两坝一峡精品2日游套餐
张家界金辉煌旅行社有限公司是经湖南省旅游发展委员会批准,可接待全国游客进行旅游服务的网络平台,网站现已成长为湖南深具影响力的专业自助旅游网站。电话:400-9013-889
全国咨询热线:
400-9013-889
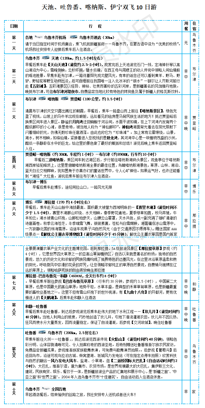
详情介绍:
分享到:
上一篇:没有了!
下一篇:
神话恩施精华5日游套餐
相关推荐
更多+
品读长安-西+东华市四日...
邂逅长安-东市二日游品质...
漓江、阳朔、岩洞神奇之旅...
三峡人家+两坝一峡精品2...
内蒙大草原精品二日游套餐
400-9013-889
扫一扫